Honours Project 2012
Knowledge-Based Expert System
Acknowledgements
PROPOSED SOLUTION
The aim of this project is to develop a prototype knowledge-based expert system for diabetes advice which emulates the decision making ability of a human diabetes expert.It acts in all respects like a human expert. It uses human knowledge to solve problems that would require human intelligence. The expert system represents expertise knowledge as rules and facts within the computer. These rules and facts can be used when needed to solve problems. However, a knowledge-based system captures the knowledge of a human expert and uses this knowledge to solve a real-world problem in real time.
EXPERT SYSTEM COMPONENTS
Expert system consists of four major components which are: knowledge base, working memory, an inference engine and a user interface.
Knowledge Base: The heart of a knowledge-based expert system.It contains a collection of knowledge about the problem domain. It stores all relevant information used by the expert system.
Working Memory: Similar to a relational database system. It contains all the knowledge about the problem supplied by the end user.
Inference Engine: The brain of the knowledge-based expert system. It is an analogy to human reasoning. It implements the reasoning process of artificial intelligence. Its role is to work with the available data from the system and the user to derive a solution to the problem.
Text-based User Interface: The intermediary that allows communication between the user and the system. The purpose of the user interface is to ease the usage of expert system by developers, users and administrators.
- Kevin Brenkel
- Kulani Makhubele
- Dr. Audrey Mbogho
- Dr. Joel Dave
Team Members:
Supervisor:
Medical Expert:
SYSTEM ARCHITECTURE
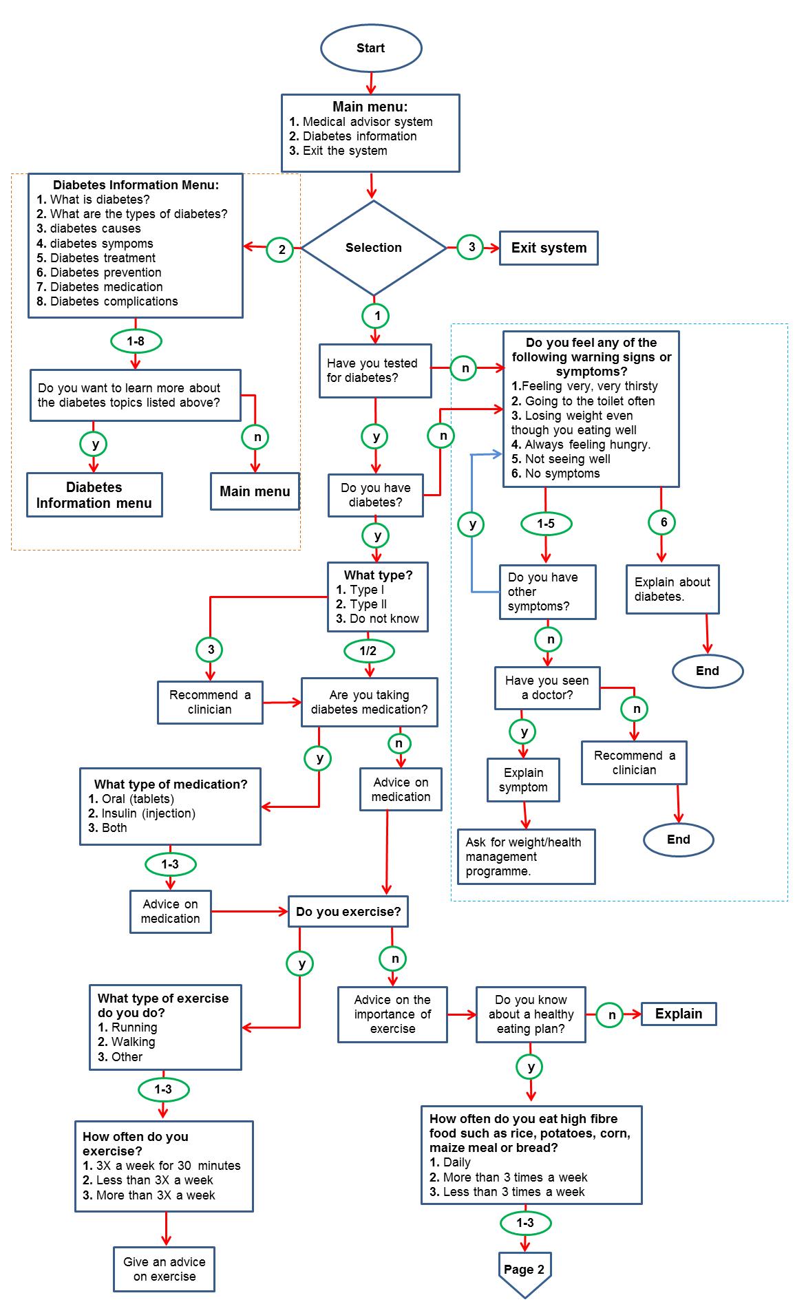
SYSTEM DIAGRAM
CONCLUSION
The Medical Advisor System software evaluation was carried out and positive feedback was received from users. The system was able to give helpful advice to patients living with diabetes. The system was validated by a human expert and medical science students.